Электронное письмо:
daniel.wu@sinopakelectric.com
|
Тел:
+ 86-
13928032657
Pусский
English
العربية
Français
Español
Português
:
полный
Название продукта
ключевое слово
Модель продукта
Краткое описание продукта
Описание продукта
Полнотекстовый поиск
Меню
ДОМОЙ
ПРОДУКТ
СИНОПАК
РЕШЕНИЕ
Проектное решение SINOPAK с водяным охлаждением STATCOM
Проектное решение SINOPAK с воздушным охлаждением STATCOM
ИСПОЛЬЗОВАННАЯ ЛИТЕРАТУРА
Металлургия
Ветряная ферма
Фотоэлектрическая энергия
Подъемники и другие грузы для тяжелой промышленности
Передача энергии
НОВОСТИ
СВЯЗАТЬСЯ С НАМИ
:
полный
Название продукта
ключевое слово
Модель продукта
Краткое описание продукта
Описание продукта
Полнотекстовый поиск
ДОМОЙ
ПРОДУКТ
СИНОПАК
РЕШЕНИЕ
Проектное решение SINOPAK с водяным охлаждением STATCOM
Проектное решение SINOPAK с воздушным охлаждением STATCOM
ИСПОЛЬЗОВАННАЯ ЛИТЕРАТУРА
Металлургия
Ветряная ферма
Фотоэлектрическая энергия
Подъемники и другие грузы для тяжелой промышленности
Передача энергии
НОВОСТИ
СВЯЗАТЬСЯ С НАМИ
Pусский
English
العربية
Français
Pусский
Español
Português
Электронное письмо:
daniel.wu@sinopakelectric.com
|
Тел:
+ 86-
13928032657
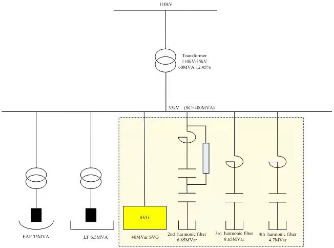
Грузия 35 кВ 40mvar Statcom + 20 м ФК
Вы здесь:
ДОМОЙ
»
НОВОСТИ
»
использованная литература
»
Металлургия
»
Грузия 35 кВ 40mvar Statcom + 20 м ФК
Грузия 35 кВ 40mvar Statcom + 20 м ФК
Запрос цены
.
Грузия 35 кВ 40mvar Statcom + 20 м ФК
БЫСТРЫЕ ССЫЛКИ
ДОМОЙ
ПРОДУКТ
SINOPAK
РЕШЕНИЕ
ИСПОЛЬЗОВАННАЯ ЛИТЕРАТУРА
НОВОСТИ
СВЯЗАТЬСЯ С НАМИ
КАТЕГОРИЯ ПРОДУКТА
Statcom с воздушным охлаждением
STATCOM с воздушным охлаждением для помещений
STATCOM с наружным воздушным охлаждением
Statcom с водяным охлаждением
Indoor water statcom
STATCOM на открытом воздухе на открытом воздухе
Скрыть продукты
ИБП среднего напряжения
СТАТКОМ среднего напряжения
СВЯЗАТЬСЯ С НАМИ
WhatsApp: +86 - 13928032657
Skype: zhwld08
Телефон: +86 - 13928032657
Электронное письмо:
daniel.wu@sinopakelectric.com
Добавить: Офис 801, No. 1316 Caixia Street, Hengqin, Чжухай, провинция Гуандун, Китай
+86 - 13928032657
zhwld08.
+86 - 13928032657
daniel.wu@sinopakelectric.com
Copyright © 2021 Zhuhai Sinopak Electric Co., Ltd. Все права защищены. Поддерживают
Лидерство
.
Карта сайта